进行网购期间,最能使人心生烦躁的情况,便是在完成付款操作之后,商家长时间处于不发货的状态,又或者物流信息长时间处于不更新的状况。这种情况存在的话,不但会对购物体验造成影响,而且会对消费者针对平台信任程度也产生损害。
发货时效的设定
商家要依据自身库存状况、产能情形以及物流合作状况,来合理地设定发货时间。承诺在48小时内发货是平台所鼓励的标准,不过商家也能够依据商品类别与供应能力予以调整。比如说生鲜食品通常是要求在24小时内发出的,定制类商品或许会需要更长的时间。商家于商品页面清晰地标注发货时间,能够让消费者在购买之前心里有底。
发货时间设定之际,要将仓库位置、打包效率以及物流取件频率等诸多因素纳入考量范围。其中大型商家存在于全国设置多个仓库情形,以此达成快速发货目的,小型商家却需要依据每日订单量状况进行合理安排。不管规模究竟大型还是小型,商家都务必要保证所承诺的发货时间具备切实可行性,防止因过度承诺进而引发后续一系列纠纷情况发生。
发货操作规范
商家上传的物流单号,得是真实有效的才行,这可是保障交易透明度的基础。有些商家呢,会由于缺货,或者价格上涨这种情况,存心延迟发货,这就直接触犯了平台规则。消费者下单之后,是有权利获取真实的物流信息的,任何虚假的操作,都会致使信任流失。 。
能提供线上可追踪的物流服务被平台推荐使用,如此一来买卖双方均可实时去查看货物所处位置。要是因特殊情形而需采用缺乏在线信息的物流方式,那必须事先得到买家的同意才行。比如说某些大件类商品或者特殊渠道的运输,商家应当借助旺旺等相关工具与消费者清晰明确地沟通并且留存记录。
物流信息更新要求
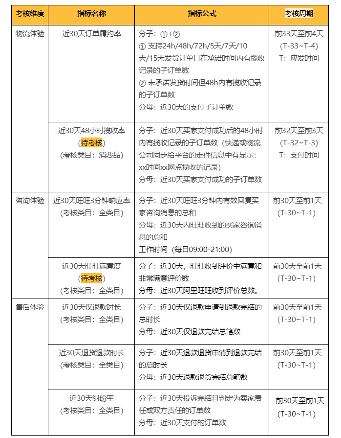
商家把单号上传之后的24小时之内,物流公司的官网一定要出现揽件的信息。这样的时间限定保证了商家真的把货物交付给了物流方面。有一些商家尽管上传了单号,然而实际上好多天都没有物流记录,此种情况属于违规的操作。
运输过程当中撞见揽收延后、停滞或者虚假签收这般的状况,责任归商家负责比方说某些区域因天气缘故致使物流耽搁,商家要主动联系物流公司并向消费者讲清实际情形要是货物遗失,商家得赶紧补发或者退款,禁止把风险转至消费者身上 。
客服响应标准
平台作出规定,在每日9点至21点这个时间段内,商家得必须及时去响应消费者的咨询活动,这个长达13小时的服务时段,覆盖了多数用户的活跃时间范畴,响应速度不光会对消费者体验产生影响,同样也是平台用来考核店铺的一项重要指标 。
即便处于并非是工作的时段,平台依旧倡导商家维持一定的响应频率,于夜间所产生的咨询,能够在次日上班而后优先予以处理,设置自动回复仅可当作辅助方式,无法取代人工方面的服务,关键之处在于要让消费者体会得到商家一直都在留意他们的需求。
售后服务保障
未发货的订单所对应的退款申请,要在 1 天之内予以处理,这般的时限确保了资金流动的效率。当商家拒绝退款之后,要是消费者对协议作出了修改,商家需要在 24 小时里面进行回应。要是超过规定时间没有处理,就会默认同意消费者的诉求,这条规则作用是有效防止商家延迟退款。
买主提交退货申请后,商家会在七天的时长限度内作出回应,此一时间段为商家留出了核查订单以及开展沟通交互的时间区段,一旦应允退款,商家必须得保证账户存有充足的余额款项,针对需要进行补寄货色或者更换货品的情形状况,商家应当要于约定的时间范围之内给出具有效力的物流单号标识。

违规处理措施
对于延迟发货这种行为,平台依据规则予以处罚,缺货行为同样需按规则受罚,虚假发货这类情况也会被按规则惩处。处罚结果轻的话商品会被下架,处罚重些店铺会被扣分,严重时店铺会被关闭。这些措施对市场秩序起到了维护作用,同时也对诚信商家的利益进行了保护 。
围绕交易出现的争议,最终会依照平台所制定的规则来予以处理,消费者要是碰到了问题,能够去向平台提出介入的申请,而工作人员会凭借聊天记录、物流信息等诸多同类证据,做出公正的裁决,这样的一套机制,既对商家的行为起到了约束的作用,又为消费者给予了进行维权的渠道。
问,于你而言,在那网购的进程当中,有没有碰到过商家虚假发货这般的状况呢?欢迎于评论区去分享你的经历哟,要是觉着本文存有帮助,那就请点赞予以支持吧!

发表评论